宁夏大学励行书院学生会改革情况
时间:2025-07-07作者:点击数:
为落实共青团中央、教育部、全国学联联合下发的《关于推动高校学生会(研究生会)深化改革的若干意见》,并结合《关于巩固高校学生会(研究生会)改革成果的若干措施》文件要求,接受广大师生监督,现将我院2024—2025学年学生会改革情况公开如下。
一、改革自评表

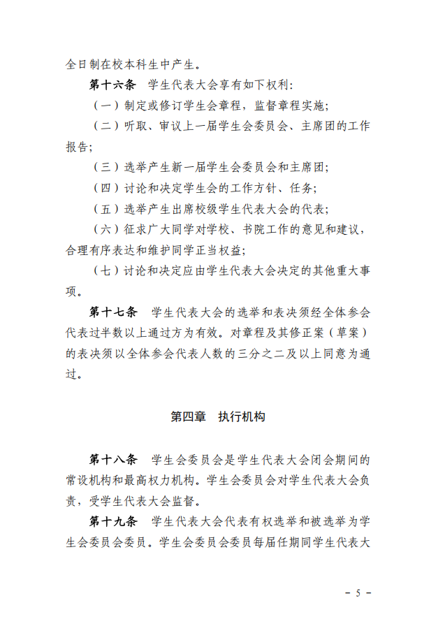
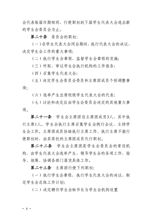
二、《宁夏大学励行书院学生会章程》









三、院级学生会工作机构组织架构表

四、院级学生会工作人员名单

五、院级学生会主席团成员候选人产生办法


六、院级学生会主席团成员选举办法



七、院级学生代表大会或全体学生大会召开情况
召开时间:
2025年5月27日-28日
召开地点:
宁夏大学知行楼三阶报告厅
代表数量:
163名
主要议程:
1.学习习近平新时代中国特色社会主义思想和党的二十大精神;
2.听取和审议励行书院第三届学生会委员会工作报告;
3.选举产生励行书院第三届学生会委员会和主席团。
宣传报道链接:
https://mp.weixin.qq.com/s/kyWi7K6FXJnOhlYIX_cCmg
现场照片:

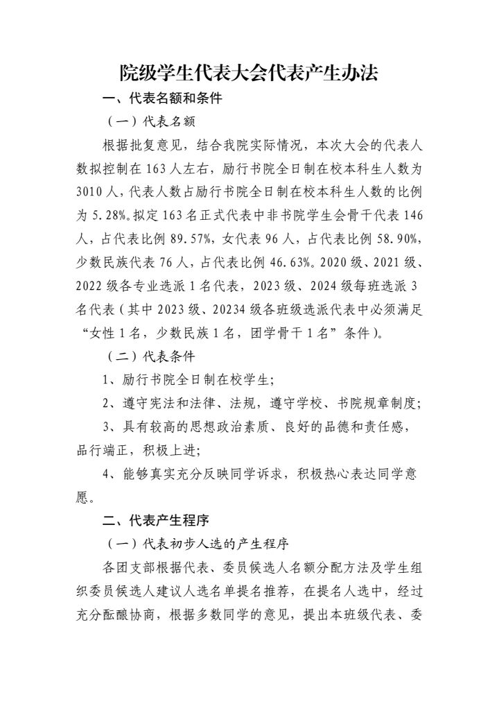
八、院级学生代表大会代表产生办法


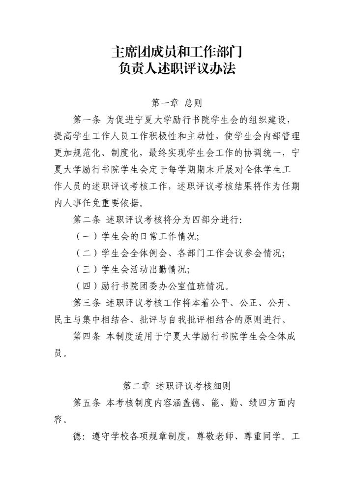
九、主席团成员和工作部门负责人述职评议办法




十、院团委指导学生会主要责任人

以上自评公开内容如有不实情况,可发送邮件至宁夏大学学生会邮箱 NXUSSU@163.com 反映。